Instance Verification Kit (IVK)
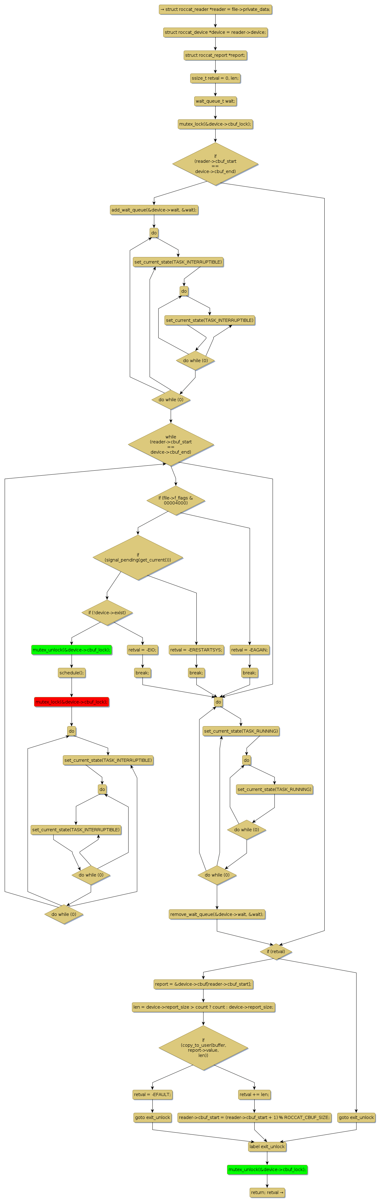
mutex lock @ [2804+31+/linux-3.19-rc1/drivers/hid/hid-roccat.c]
Instance Signature: cbuf_lock
|
The Matching Pair Graph:
|
|
Function Name
|
Control Flow Graph (CFG)
|
Events Flow Graph (EFG)
|
Source Correspondence
|
|
roccat_read
|
|
|
[2007+11+/linux-3.19-rc1/drivers/hid/hid-roccat.c]
|